网站首页
走进东楚
集团简介
成员企业
重点项目
新闻动态
媒体聚焦
集团要闻
运营管理
信息公开
招标采购
招才纳士
通知公告
党的建设
党建动态
清廉东楚
工会群团
集团文化
品牌形象
东楚风采
问鼎学堂
社会责任
联系我们
标题
摘要
内容
网站首页
>>
信息公开
>>
招标采购
>>
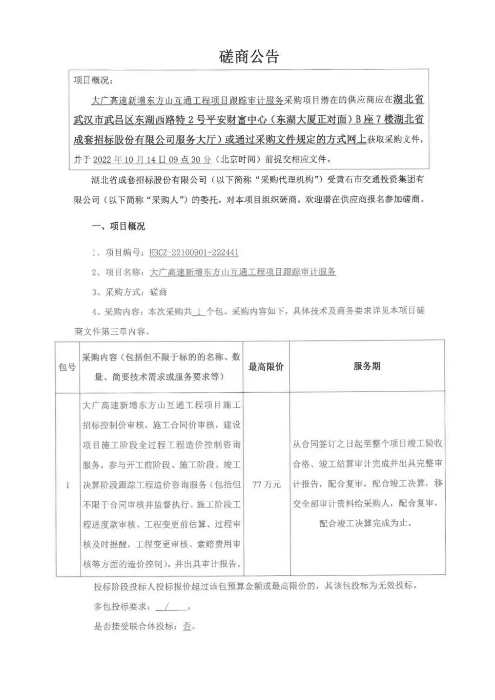
大广高速新增东方山互通工程项目跟踪审计服务
当前位置:
大广高速新增东方山互通工程项目跟踪审计服务
来源:
|
作者:
hsdctz
|
发布时间:
2022-10-08
|
962
次浏览
|
🔊
点击朗读正文
❚❚
▶
|
分享到:
上一篇:
黄石市东楚投资集团有限公司2023-2025年度地方政府专项......
下一篇:
发展大道立交项目用地咨询服务
未经同意 不得转载