网站首页
走进东楚
集团简介
成员企业
重点项目
新闻动态
媒体聚焦
集团要闻
运营管理
信息公开
招标采购
招才纳士
通知公告
党的建设
党建动态
清廉东楚
工会群团
集团文化
品牌形象
东楚风采
问鼎学堂
社会责任
联系我们
标题
摘要
内容
网站首页
>>
信息公开
>>
招标采购
>>
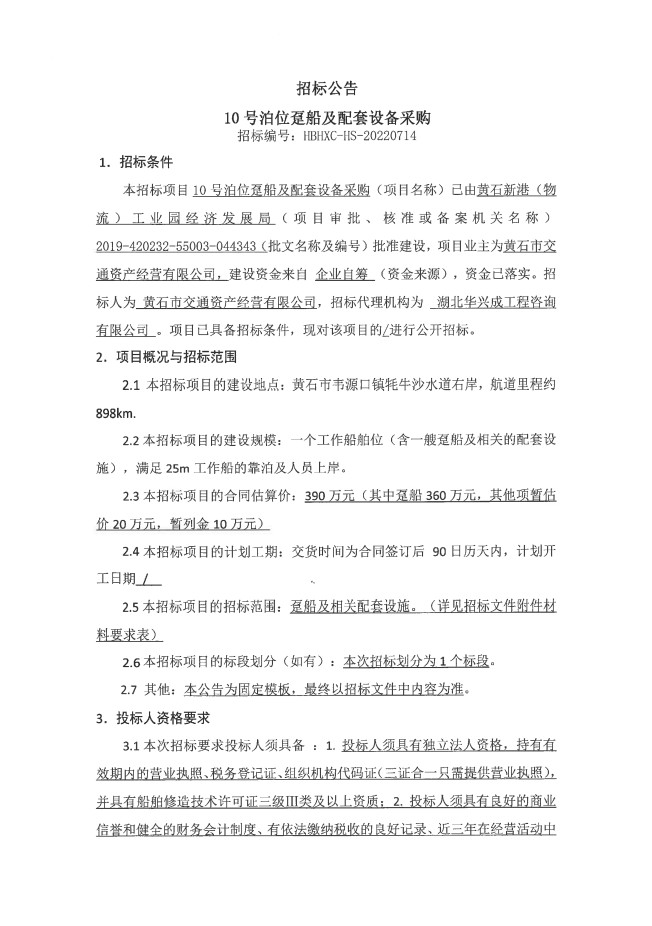
10号泊位趸船及配套设备采购招标公告
当前位置:
10号泊位趸船及配套设备采购招标公告
来源:
|
作者:
hsdctz
|
发布时间:
2022-09-06
|
953
次浏览
|
🔊
点击朗读正文
❚❚
▶
|
分享到:
上一篇:
金山苑7、8号楼电梯采购安装项目成交公告
下一篇:
黄石市第二中学滨江学校净水器供应商遴选中标公告
未经同意 不得转载